
《辦法》規定,財政部負責組織、指導、統籌全國代理機構監督檢查工作,建立健全部門協同、央地聯動、社會參與的代理機構監督檢查工作機制,并對開展中央政府采購業務的代理機構實施檢查。省級財政部門按照統一部署,統籌負責本地區的代理機構監督檢查工作,省級、市級、縣級財政部門分別對開展本級政府采購業務的代理機構實施檢查。代理機構監督檢查應當堅持依法依規、公正高效、公開透明的原則,落實“雙隨機、一公開”要求,隨機抽取檢查對象,隨機選派執法檢查人員,及時公開抽查情況和查處結果。
《辦法》明確,監督檢查實行分級分類檢查模式。省級財政部門對在本省(區、市)進行工商登記注冊且具有獨立法人資格的代理機構,歸口統計其在全國范圍內的執業數據信息。代理機構監督檢查分為“一年一查”“三年一查”“重點檢查”“新登記機構檢查”“其他情況”等5類,財政部門按照分類情況,確定對每類代理機構的檢查頻次和檢查數量。其中,對符合上年度為50家以上中央及省級預算單位開展政府采購業務的代理機構;上年度代理150個以上中央及省級政府采購項目的代理機構;上年度代理政府采購項目中標成交金額累計在15億元以上的代理機構;上年末登記備案政府采購專職人員數量為50人以上的代理機構等4項條件之一的代理機構實行“一年一查”。對符合上年度為20家以上、50家以下中央及省級預算單位開展政府采購業務的代理機構;上年度代理50個以上、150個以下中央及省級政府采購項目的代理機構;上年度代理政府采購項目中標成交金額累計在6億元以上、15億元以下的代理機構;上年末登記備案政府采購專職人員數量為30人以上、50人以下的代理機構等4項條件之一的代理機構實行“三年一查”。對存在已開展政府采購業務,未按照要求進行名錄登記的;檢查前一年開展的政府采購業務被投訴舉報且查證屬實達到三次以上的;檢查前三年因政府采購執業行為受到兩次以上行政處罰等情形的代理機構實行“重點檢查”。
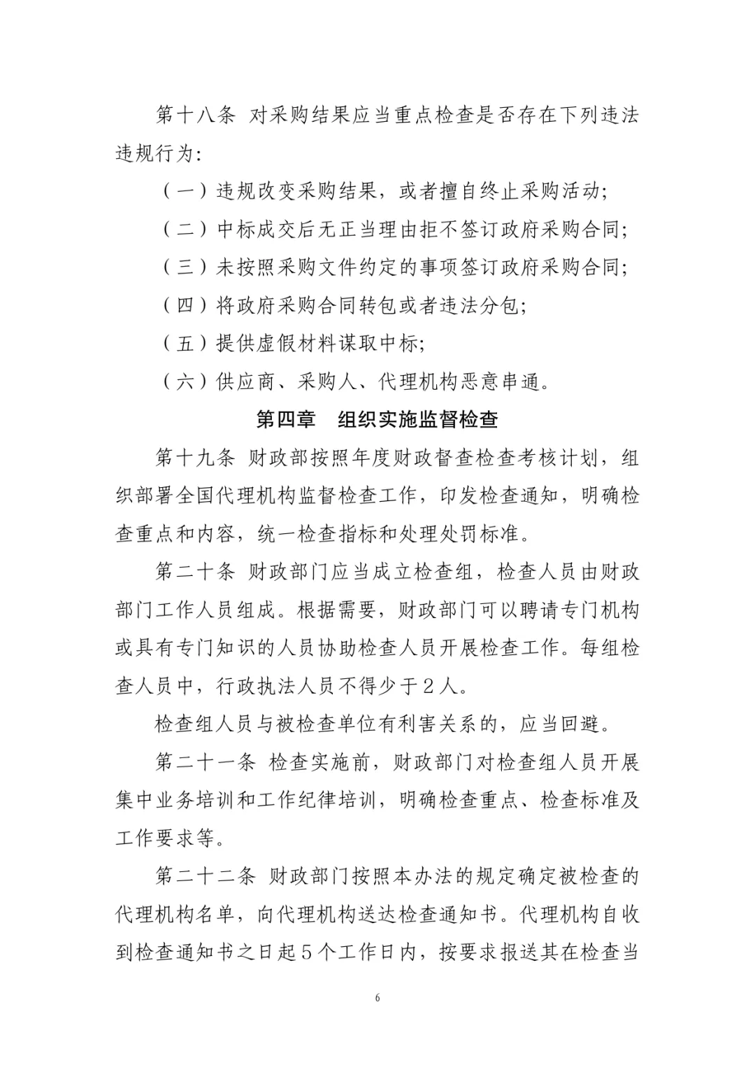
此外,《辦法》還明確了監督檢查的重點內容,細化了涉及名錄登記信息、采購文件編制情況、采購方式與程序、評審活動、采購結果等5類25項重點檢查的違法違規行為類型;結合代理機構監督檢查工作實踐,進一步梳理和細化了檢查實施步驟,主要分為下達檢查通知、選取項目、自行檢查、書面審查、現場檢查等環節;規定了處理處罰及結果運用,要求財政部門按照統一標準,對檢查中發現的違法違規行為依法作出處理處罰,主動公開結果信息,將處理處罰結果作為代理機構專業評價的參考依據,強化評價結果運用,引導采購人自主擇優選擇代理機構。
*內容轉載自:中國政府采購報








廣州新業建設管理有限公司版權所有 Copyright © 1995-2011 粵ICP備09007345號